Skip to main content

How to export internal and external copper data from Allegro X and import into MCADX for SolidWorks

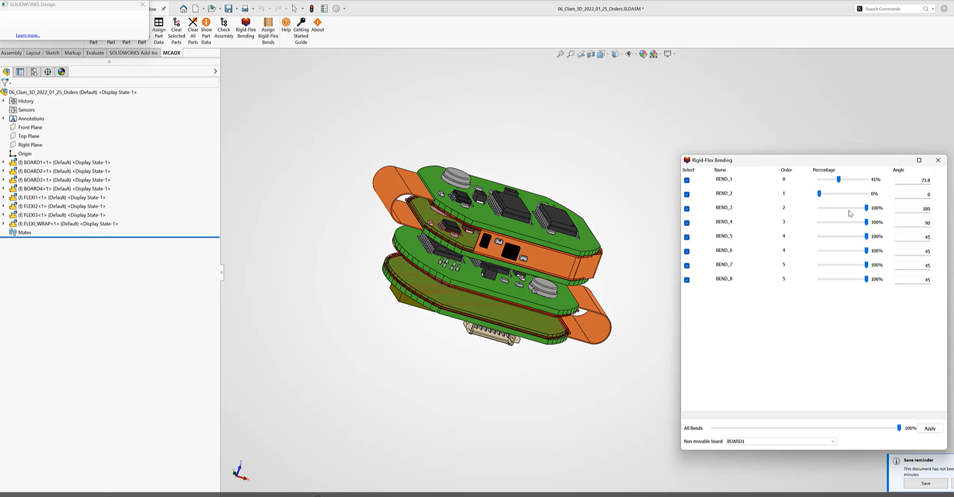
How to Import a Rigid-Flex Assembly and apply dynamic bending in MCADX for SolidWorks

How to send incremental copper data to MCADX for SolidWorks from Allegro X

How to update incremental copper data in MCADX for SolidWorks from Allegro X

How to Export a baseline from MCADX for SolidWorks Assembly with Chamfers, Fillets and arcs to Allegro X.

How to send a Rigid-Flex Assembly baseline from MCADX for SolidWorks to Allegro X.

How to send a baseline from Allegro X to MCADX for SolidWorks.

How to send Incremental changes from Allegro X to MCADX for Solidworks

How to reject changes in MCADX for SolidWorks sent by Allegro X.

How to preview changes in MCADX for SolidWorks sent by Allegro X.

How to revert rejected changes in MCADX for SolidWorks

How to send a baseline from MCADX for SolidWorks to Allegro X.

How to send Incremental changes from MCADX for Solidworks to Allegro X.

How to preview changes in Allegro X sent by MCADX for SolidWorks.

How to reject changes in Allegro X sent by MCADX for SolidWorks.

How to revert rejected changes in Allegro X.

Full demonstration of ECAD-MCAD co-design between Allegro X and MCADX for SolidWorks

Full demonstration of ECAD-MCAD co-design between MCADX for SolidWorks and Allegro X

An overview of the OrCADX and MCADX for SolidWorks ECAD-MCAD co-design solution.

Allegro X OrCAD X Presto - MCAD X Import/Export

Allegro X OrCAD X Presto - MCAD X overview

Desktop EDA Pty Ltd

ABN: 23 600 792 874

Melbourne, Australia